
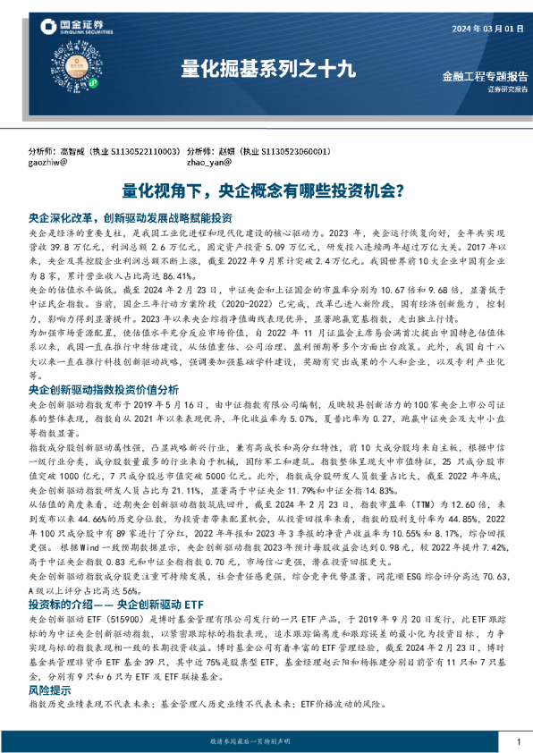
央企是经济的重要支柱,是我国工业化进程和现代化建设的核心驱动力。2023年,央企运行恢复向好,全年共实现营收39.8万亿元,利润总额2.6万亿元,固定资产投资5.09万亿元,研发投入连续两年超过万亿大关。2017年以 来,央企及其控股企业利润总额不断上涨,截至2022年9月累计突破2.4万亿元。我国世界前10大企业中国有企业为8家,累计营业收入占比高达86.41%。 央企的估值水平偏低。截至2024年2月23日,中证央企和上证国企的市盈率分别为10.67倍和9.68倍,显著低于 中证民企指数。当前,国企三年行动方案阶段(2020-2022)已完成,改革已进入新阶段,国有经济创新能力,控制力,影响力得到显著提升。2023年以来央企综指净值曲线表现优异,显著跑赢宽基指数,走出独立行情。 为加强市场资源配置,使估值水平充分反应市场价值,自2022年11月证监会主席易会满首次提出中国特色估值体 系以来,我国一直在推行中特估建设,从估值重估、公司治理、盈利预期等多个方面出台政策。此外,我国自十八大以来一直在推行科技创新驱动战略,强调要加强基础学科建设,奖励有突出成果的个人和企业,以及专利产业化等。 央企创新驱动指数发布于2019年5月16日,由中证指数有限公司编制,反映较具创新活力的100家央企上市公司证券的整体表现,指数自从2021年以来表现优异,年化收益率为5.07%,夏普比率为0.27,跑赢中证央企及大中小盘等指数显著。 指数成分股创新驱动属性强,凸显战略新兴行业,兼有高成长和高分红特性,前10大成分股均来自主板,根据中信一级行业分类,成分股数量最多的行业来自于机械,国防军工和建筑。指数整体呈现大中市值特征,25只成分股市值突破1000亿元,7只成分股总市值突破5000亿元。此外,指数成分股研发人员数量占比大,截至2022年年底,央企创新驱动指数研发人员占比为21.11%,显著高于中证央企11.79%和中证全指14.83%。 从估值的角度来看,近期央企创新驱动指数筑底回升,截至2024年2月23日,指数市盈率(TTM)为12.60倍,来到发布以来44.66%的历史分位数,为投资者带来配置机会,从投资回报率来看,指数的股利支付率为44.85%,2022年100只成分股中有89家进行了分红,2022年年报和2023年3季报的净资产收益率为10.55%和8.17%,综合回报更强。根据Wind一致预期数据显示,央企创新驱动指数2023年预计每股收益会达到0.98元,较2022年提升7.42%,高于中证央企指数0.83元和中证全指指数0.70元,市场信心更强,潜在投资回报更大。 央企创新驱动指数成分股更注重可持续发展,社会责任感更强,综合竞争优势显著,同花顺ESG综合评分高达70.63,A级以上评分占比高达56%。 央企创新驱动ETF(515900)是博时基金管理有限公司发行的一只ETF产品,于2019年9月20日发行,此ETF跟踪标的为中证央企创新驱动指数,以紧密跟踪标的指数表现,追求跟踪偏离度和跟踪误差的最小化为投资目标,力争实现与标的指数表现相一致的长期投资收益。博时基金公司有着丰富的ETF管理经验,截至2024年2月23日,博时基金共管理非货币ETF基金39只,其中近75%是股票型ETF,基金经理赵云阳和杨振建分别目前管有11只和7只基金,分别有9只和6只为ETF及ETF联接基金。 指数历史业绩表现不代表未来;基金管理人历史业绩不代表未来;ETF价格波动的风险。 内容目录 一、把握改革浪潮下央企投资机会4 1.1央企是经济重要命脉4 1.2央企估值水平处于低位4 1.3央企全面深化改革进入新阶段5 1.4中国特色估值体系的建立与发展5 1.5科技创新驱动是国家核心战略6 二、央企创新驱动指数投资价值分析7 2.1指数基本信息7 2.2央企创新驱动指数近年来表现优异8 2.3指数成分股概况8 2.4指数成分股研发人员数量占比大9 2.5估值水平处于历史低位,安全边际充足10 2.6指数成分股具有高盈利高分红特性10 2.7央企创新驱动指数ESG评分更高11 三、投资标的介绍:央企创新驱动ETF12 3.1ETF基本信息12 3.2ETF历史表现12 3.3基金管理人介绍13 3.4基金经理简介14 四、风险提示15 图表目录 图表1:央企及其控股企业利润总额不断上升4 图表2:我国前10强企业营业收入情况4 图表3:央企估值指标PE_TTM常年处于低位5 图表4:2023年起央企综指净值曲线表现优异5 图表5:中国特色估值体系相关政策梳理6 图表6:十八大以来关于科技创新的主要政策整理6 图表7:央企创新驱动指数基本信息7 图表8:2021年以来央企创新驱动指数表现优异8 图表9:央企创新驱动指数业绩表现8 图表10:央企创新驱动指数前10大权重股8 图表11:成分股总市值分布9 图表12:指数中信一级行业分布9 图表13:央企创新驱动指数研发人员数量占比大10 图表14:央企创新驱动指数市盈率(TTM)更低10 图表15:央企创新驱动指数市盈率(TTM)及百分位情况10 图表16:指数股利支付率对比11 图表17:指数净资产收益率对比11 图表18:指数盈利预测对比11 图表19:央企创新驱动指数ESG评分高12 图表20:央企创新驱动指数ESG指数A级占比大12 图表21:央企创新驱动ETF基本信息12 图表22:2023年以来央企创新驱动ETF累计收益变化13 图表23:ETF跟踪偏离度及跟踪误差13 图表24:博时基金管理规模13 图表25:博时基金产品分布(截至2023.12.31)13 图表26:博时基金在管ETF产品数量(截至2023.02.23)14 图表27:基金经理赵云阳在管基金一览14 图表28:基金经理杨振建在管基金一览14 1.1央企是经济重要命脉 中央企业是我国经济的重要支柱,主要集中在能源、交运、军工、科技等关键行业领域。央企不仅是工业化进程和现代化建设的核心驱动力,也是促进国家重大战略实施和提升国际竞争力的主导力量,为经济的全面发展奠定了扎实基础。根据国务院国资委1月24日发布的数据显示:2023年,央企运行恢复向好,经营效应保持稳定,全年实现营收 39.8万亿元,利润总额2.6万亿元,累计完成固定资产投资5.09万亿元,同比增长11.4% (其中战略性新兴产业完成投资2.18万亿元,同比增长32.1%),研发投入经费达到1.1万亿元,连续两年突破万亿元大关。2017年以来,随着国企及其控股企业在管理优化、结构调整、创新驱动等多方面取得显著成果,利润总额整体逐步上涨,截至2022年(累 计到9月)已突破2.4万亿元,较去年同比增加5.20%。 图表1:央企及其控股企业利润总额不断上升 (亿元) 35000 30000 25000 20000 15000 10000 5000 0 201720182019202020212022 (%) 30.00 25.00 20.00 15.00 10.00 5.00 0.00 -5.00 -10.00 央企及控股企业利润总额(左轴)央企及控股企业利润总额同比(右轴) 来源:iFinD,国金证券研究所 2023年8月2日,《财富》杂志公布的最新世界企业500强中,榜单前10名中有3家企业来自中国,分别是国家电网、中国石油、中国石化,依次位列第三、第五和第六名。商务部投资指南官网显示,2023年前10大中国企业中有8家为国有企业,累计营业收入占比高达86.41%。 图表2:我国前10强企业营业收入情况 (百万美元) 600000 30.00% 50000025.00% 40000020.00% 30000015.00% 20000010.00% 1000005.00% 00.00% 营业收入(左轴)利润/营业收入(右轴) 来源:中华人民共和国商务部,中国投资指南官网,国金证券研究所 1.2央企估值水平处于低位 国有企业在基础设施建设和公共服务领域有着不可替代的地位,对国家经济发展,就业状况改善及人民生活水平提升做出了巨大贡献。此外,央企还保持着稳定的盈利水平,这得益于其在市场上的主导地位和政府的持续支持。这种稳健的财务状况确保了政府拥有可靠的收入来源,还能在面临不确定性时提供关键的缓冲作用。然而,央企在资本市场上的表现却往往不被充分认可,多年以来处于被低估的状态,截至2024年2月23日, 中证央企和上证国企的市盈率(TTM)仅为10.67和9.68倍,显著低于中证民企指数的 30.62倍。 图表3:央企估值指标PE_TTM常年处于低位 90 80 70 60 50 40 30 20 10 0 中证民企中证央企上证国企 来源:iFinD,国金证券研究所 1.3央企全面深化改革进入新阶段 2013年以来,我国开始全面深化国企改革,持续发展混合所有制经济,引入非国有资本参与国有企业改造,试点名单企业不断扩大,推动了国有企业在市场经济中的竞争力的提升,大体上经过了2013-2015年的“1+N”顶层设计阶段,2015-2018年自上而下十项改革落实试点阶段和2018-2020年财税压力叠加外部摩擦大环境下的自底向上推动阶段。 2020年6月30日,习近平总书记主持召开中央全面深化改革委员会第十四次会议,审议通过了《国企改革三年行动方案(2020-2022年)》,方案要求促进国有经济优化和结构调整,增强国有经济竞争力、创新力、控制力、影响力和抗风险能力。2023年,国有企业独立市场地位取得历史突破,公司制改制全面完成,首次实现对央企各级企业界定分类,改革进入坚持“一个目标”,用好“两个途径”,“发挥三个作用”的全新阶段。自2023年初起,截至2024年2月23日,国有企业在股市中表现突出,央企综指指数走出 独立行情,累计收益为-3.42%,显著跑赢沪深300指数(-10.24%)和中证全指指数(-13.05%)。 图表4:2023年起央企综指净值曲线表现优异 1.2 1.1 1 0.9 0.8 0.7 央企综指沪深300中证全指 来源:iFinD,国金证券研究所 1.4中国特色估值体系的建立与发展 央企偏低的估值水平增加了融资难度,从长远来看可能会影响其成长潜力和竞争力,为了提升市场资源有效配置,更能让国企的市场估值真实反应内在价值,党中央及监管机构出台了一系列政策和措施。2022年11月21日,时任证监会主席易会满首次提出探索建立中国特色估值体系,要深入系统思考中国现代特色资本市场,要求把握好不同类型企业的估值逻辑。2023年1月,国资委提出“一利五率”考核指标,旨在通过可具体量化的指标来提升央企的财务表现和运营效率。2024年1月1日,谢小兵表示要求把市值 管理纳入考核,进而引导央企负责人更加重视市场表现和投资者回报。同年1月25至26日证监会工作会议强调加速构建中国特色估值体系,并加大对低估值上市企业的约束。上述政策分别从估值重估,盈利预期,公司治理等多个角度表示了央企正迎来投资配置机遇。 日期内容 图表5:中国特色估值体系相关政策梳理 2022年11月21日 2023年1月5日 2023年3月6日 2024年1月1日 2024年1月25-26日 中国证监会主席易会满21日表示,需要对中国特色现代资本市场的基本内涵、实现路径、重点任务深入系统思考。要把握好不同类型上市公司的估值逻辑,探索建立具有中国特色的估值体系,促进市场资源配置功能更好发挥。 国资委召开中央企业负责人会议,2023年中央企业“一利五率”目标为“一增一稳四提升”,“一增”即确保利润总额增速高于全国GDP增速,力争取得更好业绩;“一稳”即资产负债率总体保持稳定;“四提升”即净资产收益率、研发经费投入强度、全员劳动生产率、营业现金比率4个指标进一步提升。要强化目标管理、量化任务分解、实化工作措施,充分发挥业绩考核指挥棒作用,统筹实现质的有效提升和量的合理增长。 上交所党委副书记、总经理蔡建春