AI智能总结
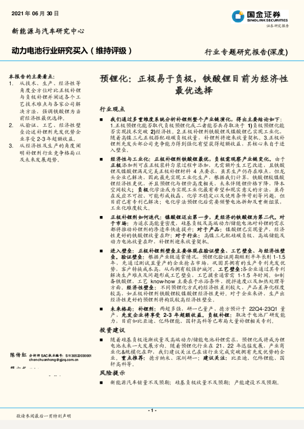
行业观点 我们通过多重维度系统分析补锂剂整个产业链演化,得出主要结论如下:1.正极预锂化能否取代负极预锂化或二者能否共存取决于1)负极预锂化能否实现技术突破2)经济性。2.正极补锂剂铁酸锂及镍酸锂已实现工业化,随着高镍三元正极搭配硅碳负极放量,补锂剂将迎来放量契机。3.正极补锂剂先发头部公司竞争能力得到强化有望获得超额收益,其核心来自于进入壁垒。 经济性与工业化:正极补锂剂铁酸锂最优,负极需观察产业链变化。由于正极添加剂可在正极浆料匀浆过程中添加,无需额外生工艺改进,且铁酸锂及镍酸锂满足完美正极补锂材料4点要求,虽其生产仍存在难点,但龙头企业已解决,因此最先实现工业化生产,根据我们计算,铁酸锂较镍酸锂经济性更优,并且预锂化与锂价高度相关,未来伴随锂价格下降,降本空间较大;负极化学法或为实现工业化最有希望和现实意义的方法,虽存在反应不可控、可能形成枝晶、化学不稳定以及使用条件苛刻等问题,但目前已有专利已解决;电化学法预锂化后需要频繁电池拆卸及重新组装,工业化难度较大。 正极补锂剂如何迭代:镍酸锂迈出第一步,更经济的铁酸锂为第二代。对于市场:为追求高能量密度,硅基负极及高端动力/储能电池对补锂的需求都将推动补锂剂的渗透率快速提升;对于产品:镍酸锂已实现量产,经济性更好的铁酸锂放量在即;对于行业:高镍三元配硅碳负极、高端储能及动力电池放量在即,补锂剂迎来放量契机。 进入壁垒:正极补锂剂壁垒主要体现在验证壁垒、工艺壁垒、与经济性壁垒。验证壁垒:根据产业链通常情况,预锂化验证周期短则半年长则1-1.5年,先通过测试且量产的企业抢占市场,巩固其拥有的生产专利先发优势,客户转换成本高,从而拥有较强护城河。工艺壁垒:各企业通过其专利解决生产难点及问题形成工艺壁垒,工艺摸索通常需1-1.5年时间。如制备铁酸锂,工艺know-how主要在于冰浴条件、搅拌速度以及加热处理等方面。经济性壁垒:不同预锂化方式的经济性差别较大,产品差异化程度较高,如正极补锂剂铁酸锂较镍酸锂经济性更好。对于企业来讲,生产出经济性更好的预锂剂将构筑较高经济性壁垒。 未来格局:补锂剂:两超多强,研一已量产,德方预计于22Q4-23Q1量产,先发企业将享受2-3年超额收益。负极补锂:取决于电池厂研发能力,目前如比亚迪、亿纬锂能、国轩高科等已布局大量补锂相关专利。 投资建议 随着硅基负极逐渐放量及高端动力/储能电池补锂需求,预锂化或将成为锂电池未来一大发展方向。随着预锂化行业在21、22年迅猛发展,产业商业化&规模化在即,我们建议关注已在该行业完成突破拥有先发优势的企业。重点推荐:德方纳米、深圳研一;建议关注:比亚迪、亿纬锂能、国轩高科等。 风险提示 新能源汽车销量不及预期;硅基负极放量不及预期;产能建设不及预期。 一、为什么要发展预锂化:高端动力电池放量在即 1.1为何补锂:锂电池首次充放电活性锂损失导致ICE下降 锂离子电池的首次充放电阶段,在负极材料的界面会形成主要成分为锂盐的固态电解质界面(Solid Electrolyte Interface,简称SEI)。形成SEI膜是一个不可逆的过程, 活性锂永久损失造成电首次循环的库伦效率(ICE)降低。因此,在锂离子电池工作之前,向电芯中掺入牺牲性添加剂等预锂化(也就是“补锂”)技术路线应运而生。 图表1:锂离子电池负极预锂化作用示意图 1.2哪些电池需要补锂:硅基负极或有高达30%不可逆锂损耗 绝大部分锂离子电池都面临SEI膜形成的问题,但程度不同。锂电池负极材料种类主要包括三类:嵌入脱出负极材料如商用石墨等、转化型负极材料、合金负极材料;而这三类负极材料都会面临SEI膜形成的问题,活性锂损失导致ICE下降。 目前商用石墨为主流负极材料,但其比容量已接近极限。根据水桶的短板效应,过去提升锂电池能量密度的研究方向主要在于正极材料,但正极材料尤其是高镍三元能量密度大幅提升后,重点转向了负极材料;目前石墨负极比容量已接近极限,比容量为石墨10倍的硅材料被认为是理想替代品。 高端动力电池尤其是以硅基作为负极的动力电池,补锂为必然。高能量密度的高镍三元正极配硅碳负极的高端动力电池电池放量在即,但根据化学试剂定制合成网数据,对于石墨负极:或有7-20%的活性锂被囚禁在石墨负极表面,而对于硅基负极:或有高达30%的活性锂呆滞硅中,因此补锂成为必然。 图表2:锂电池负极材料面临的问题 1.3需要考虑的因素:程度、分解产物、时间、兼容性以及价格 为了保证补锂安全性以及经济性等,预锂化主要需要考虑以下五方面因素: 预锂化程度:不充分的锂化不能充分提高ICE,而过度锂化会造成Li枝晶,即会在负极表面结晶形成树枝状金属锂,“锂枝晶”生长到一定程度便会刺破隔膜,造成锂电池内部短路,影响安全,因此预锂化程度需与正极材料匹配。 图表3:电池负极锂枝晶SEM图像 预锂化试剂的分解产物:是否存在除了Li以外其他非活性残留物质。 例如,若在脱锂时添加剂没有完全分解,则在正极材料中就可能会有非活性残留物(质量相同时,容量等性能取决于活性物质占比),增加了正极重量,影响电池的比能量密度。 预锂化时间:时间太长会增加生产成本。 预锂化工艺与现有电池生产工艺的兼容性:生产变动成本。与现有电池制备工艺兼容,若与正极材料、粘结剂以及生产环境等相兼容,则会大幅降低成产变动成本。 锂化试剂的价格:原材料成本,例如稳定性金属锂粉末(SLMP)价格高。 图表4:预锂化需要考虑的因素 二、什么是可工业化且最经济的补锂方式:正极补锂剂铁酸锂,负极需观察成本变化 2.1制备端:正极预锂化在制备端较负极预锂化更容易 预补锂技术主要分为两种:正极预锂化和负极预锂化。负极预锂化即在负极中引入活性锂,用于补偿其因SEI生长引起的容量损失;主要有化学法、电化学法等预锂化技术路线。正极预锂化是在正极预先加入活性锂可以向负极释放锂离子,补充首次充放电过程中的不可逆容量,主要有添加剂、过度锂化正极材料等方法。 生产工艺的差别:正极制备较负极更易 负极预锂化:与Li直接接触与现有的电池产线不兼容且改造成本较高; 添加剂部分活性锂化试剂能够在潮湿环境下使用,与现有生产工艺高度兼容;电化学法负极预锂化后需要频繁电池拆卸、重新组装,工业化生产较难。 正极预锂化:添加剂操作简便、成本较低且可以直接在正极浆料的匀浆过程中添加,无需额外工艺改进;过嵌锂正极材料需要额外的生产步骤来制备。 图表5:补锂技术路线制备端对比 2.1.1负极预锂化:化学法是实现负极预锂化工业化最有希望和现实意义的方法 就目前负极预锂化存在的问题及业内各企业解决办法,化学法或是实现负极预锂化工业化最有希望和现实意义的方法。 图表6:负极预锂化存在的问题及解决 方法一:化学预锂化,包括与金属Li直接接触及添加剂法。 1.与金属Li直接接触:主要包括金属锂箔、锂粉补锂。 1)锂箔:在电解液存在的情况下将金属Li箔与电极材料直接接触,由于金属Li和电极材料之间存在电势差,电子会流向电极材料,电解液中 Li+ 会进入电极材料得到电子。该方法虽然简便快捷,但是缺乏对锂化速率和锂化程度的控制,并且受限于电解液的挥发和金属Li在空气中的高活性。 解决 : 锂化速率及程度不易控制的问题 。亿纬锂能专利CN113707954A(2021)通过在负极极片表面构建一层带有缺陷的固态电解质层(包括锂磷氧氢LiPON电解质层、聚合物电解质层或氮化锂LiN电解质层中的至少一种),即极片表面的电解质层不完整,带有大量的孔隙,既不影响锂离子迁移又可降低反应速率,并且该固态电解质层还可以在一定程度上起到保护预锂化负极极片的作用。 2)锂粉:稳定化金属锂粉末(SLMP,表面包覆2-5%的碳酸锂LiCO)表面钝化膜的存在使之稳定方便,但其需要在干燥空气条件下使用,且成本也较高。 解决 :需在干燥空气中使用的问题。比亚迪专利CN114122368A (2020)提出一种具有核壳结构的复合材料,所述复合材料包括金属锂颗粒和包裹金属锂颗粒的有机物(有机酯、酸酐或醚类),1.该有机物在80℃以下为固态,且当补锂材料应用于锂电池时,其能溶解于电解液;2.有机物的包覆有效阻止了锂在极片制备过程中与空气的反应,因此降低了对工艺水平和环境条件的要求,成本降低,安全隐患也减少。 与Li直接接触的其他问题(死锂):将补锂材料压按或涂覆于负极材料表面,当锂金属与负极如石墨不接触或最接近负极材料的补锂层消耗掉以后,容易形成死锂大幅降低补锂效率,还有可能形成枝晶,造成安全隐患。 解决:补锂效率低、枝晶问题。比亚迪专利CN112993251A(2021)提供一种补锂材料,该补锂材料包括金属锂颗粒和导电材料(碳材料,选自碳纳米管、碳纤维和石墨烯中的至少一种),1.其可以透过导电材料实现锂金属颗粒与负极材料的电子传导,增加电子传导的通道,2. 同时有助于 Li+ 的传输,实现 Li+ 的快速嵌入,使补锂效率显著提升,从而有效抑制死锂的形成,避免形成枝晶刺穿隔膜而造成安全隐患。 如下图,锂箔与负极材料在电解液存在情况下直接接触,由于金属Li和负极材料之间存在电势差,电子流向负极材料,为平衡电荷,电解液中 Li+ 会进入到电极得电子,从而预嵌锂; 图表7:金属Li箔直接与电极材料接触示意图 2.添加剂:选用合适的化学试剂并优化反应条件能够实现对负极材料的直接高效预锂化,如合金材料Li Z(Z=Si、Ge、Sn,etc),但反应活性较高,制备和添加都需要在氩气保护的氛围下进行,且与极性溶剂不兼容。 225 方法二:电化学预锂化,包括原位预锂化与非原位预锂化。 负极材料与Li片组装半电池。锂化程度可控,但存在1.首次充放电反应复杂,涉及电解液复杂的化学变化,很难做到精确的补充;2.预锂化负极在空气中不稳定,化学反应活性高,需要在惰性气体条件下进行后续电池制造;3.繁琐的电池拆卸、重新组装等问题。 解决:难精确补充问题。比亚迪专利CN216054872U(2021),通过提出一种仪器设备组合联用的方法,基于在线监测系统、气相色谱仪、气相色谱/质谱联用仪等仪器,在电化学补锂过程中监测及实时调控补锂过程中的电解液成分的系统,从而实现对电化学补锂过程进行管控。 如下图:a为非原位锂化:将负极极片与金属锂组装成半电池,经过充放电循环后使负极达到设定的预锂化水平,然后与正极极片组装成电池;b为原位锂化:为简化拆解、重新组装电池的过程,该方法在电池组装过程中添加金属锂作为第三极,将负极与金属Li作为对电极进行放电,实现对负极原位补锂;但该工艺对电极结构设计要求较高,且要实现所有极片均匀预锂化需要使用足够小的电流经过较长时间完成,同时还要确保打孔的正极与负极极片具有较好的锂离子扩散通道。 图表8:原位预锂化与非原位预锂化区别 图表9:电化学预锂化示意图 2.1.2正极预锂化:铁酸锂及镍酸锂实现工业化生产,寻找具有高过锂化容量的正极材料较难 方法一:过嵌锂的正极材料:具有化学或电化学活性,并可以在第一次循环中进一步释放多余的锂,以转化或嵌入负极的形式补偿负极的活性锂损失。 优势:过锂化正极材料在去锂化后,正极不会有非活性残留物,不会影响电池的比能量密度; 缺点:并非所有过度锂化的正极材料都适用,并且寻找具有高过锂化容量的正极材料较难。 图表10:微波化学法制备过嵌锂正极材料 方法二:添加剂(正极补锂材料)。正极添加剂补锂是在正极合浆过程中添加少量高容量材料,在充电过程中, Li+ 从高容量材料中脱出补充容量损失。 优势:添加剂可以直接在正极浆料的匀浆过程中添加,因此只需较少工艺改进,更适合现在的锂离子电池制造工艺; 缺点:如果在脱锂时添加剂没有完全分解,在正极材料中可能会有非活性残留物。 完美的正极补锂材料需要满足4点基本要求: 1)脱锂电位低于正极材料电压上限,嵌锂电位低于正极材料电压下限,即需要添加剂在电池工作电压内不可逆脱锂。 2)补锂材料应具有高的比容量和体积能量密度以保证高